您好,歡迎光臨帝國科技!
帝國博客
更多>>CeramicResonator的五大項技術指南工作原理主要注意要素
來源:http://www.southsidecondovip.com 作者:帝國科技 2018年09月19
CeramicResonator的五大項技術指南工作原理主要注意要素
陶瓷諧振器在提供最小阻抗的頻率fr(諧振頻率)和提供最大阻抗的頻率fa(反諧振頻率)之間的頻率范圍內變為電感性的,在其他頻率范圍內變得具有電容性意味著雙端諧振器的機械振動可以用等效電路代替,該等電路由串聯和并聯諧振電路的組合構成,其中包括電感器L,電容器C和電阻器R.在諧振頻率附近.陶瓷諧振器的主要工作原理有以下5點.
1.典型的振蕩電路:
陶瓷諧振器最常見的振蕩器電路是Colpitts電路,電路的設計隨應用和要使用的IC等而變化.雖然電路的基本配置與石英晶體控制振蕩器的基本配置相同,但機械Q的差異是由電路常數的差異引起的. 2.設計注意事項:
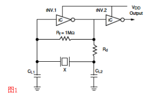
使用逆變器門將數字IC配置成振蕩電路變得越來越普遍.下頁的圖1顯示了帶CMOS反相器的基本振蕩電路的配置.INV.1用作振蕩電路的反相放大器.INV.2用作波形整形器,并且還用作輸出的緩沖器.反饋電阻Rf在逆變器周圍提供負反饋,以便在通電時振蕩開始.如果Rf的值太大而輸入逆變器的絕緣電阻太低,則由于環路增益的損失,振蕩將停止.而且,如果Rf太大,則可以將來自其他電路的噪聲引入振蕩電路.顯然,如果1M的Rf通常與石英晶體諧振器一起使用.阻尼電阻Rd具有以下功能,但有時省略.它使逆變器和反饋電路之間的耦合松動,從而減小逆變器輸出側的負載.此外,反饋電路的相位穩定.它還提供了一種降低較高頻率增益的方法,從而防止了寄生振蕩的可能性.
4.頻率相關:
下頁顯示的振蕩器電路是ECS標準測試電路.這些電路中使用的逆變器被廣泛接受為工業標準,因為它們的特性代表了同一系列(CMOS/HCMOS/TTL)中微處理器中的特性.當然,應用將使用不同的IC,并且可以預期,振蕩器電路特性將因IC而異.通常,這種變化可以忽略不計,并且可以簡單地通過將處理器分類為CMOS,HCMOS或TTL來選擇陶瓷晶振部件號.鑒于標準ECS陶瓷諧振器在下頁中對測試電路進行100%頻率分類,因此相對容易將我們的標準電路的振蕩頻率與客戶指定電路的振蕩頻率相關聯.例如,如果使用的微處理器是頻率為4MHz的Motorola 6805,那么正確的ECS部件號將是ZTA4.OMG(頻率分類到CD4O69UBECMOS測試電路).電路參數應選擇如下:
5.其他:
除上述用途外,陶瓷諧振器廣泛用于IC用于語音合成和時鐘生成.對于一般的定時控制應用,振蕩頻率通常由用戶根據IC制造商推薦的工作頻率范圍選擇.用給定的IC選擇這個頻率將決定什么電路值和哪個陶瓷諧振器是合適的.選擇壓電陶瓷晶振部件號時,請聯系您當地的ECS銷售代表.如前所述,陶瓷諧振器有許多應用.一些更具特定應用的振蕩器電路要求為該應用和IC開發獨特的陶瓷諧振器.
陶瓷諧振器在提供最小阻抗的頻率fr(諧振頻率)和提供最大阻抗的頻率fa(反諧振頻率)之間的頻率范圍內變為電感性的,在其他頻率范圍內變得具有電容性意味著雙端諧振器的機械振動可以用等效電路代替,該等電路由串聯和并聯諧振電路的組合構成,其中包括電感器L,電容器C和電阻器R.在諧振頻率附近.陶瓷諧振器的主要工作原理有以下5點.
1.典型的振蕩電路:
陶瓷諧振器最常見的振蕩器電路是Colpitts電路,電路的設計隨應用和要使用的IC等而變化.雖然電路的基本配置與石英晶體控制振蕩器的基本配置相同,但機械Q的差異是由電路常數的差異引起的. 2.設計注意事項:
使用逆變器門將數字IC配置成振蕩電路變得越來越普遍.下頁的圖1顯示了帶CMOS反相器的基本振蕩電路的配置.INV.1用作振蕩電路的反相放大器.INV.2用作波形整形器,并且還用作輸出的緩沖器.反饋電阻Rf在逆變器周圍提供負反饋,以便在通電時振蕩開始.如果Rf的值太大而輸入逆變器的絕緣電阻太低,則由于環路增益的損失,振蕩將停止.而且,如果Rf太大,則可以將來自其他電路的噪聲引入振蕩電路.顯然,如果1M的Rf通常與石英晶體諧振器一起使用.阻尼電阻Rd具有以下功能,但有時省略.它使逆變器和反饋電路之間的耦合松動,從而減小逆變器輸出側的負載.此外,反饋電路的相位穩定.它還提供了一種降低較高頻率增益的方法,從而防止了寄生振蕩的可能性.

3.負載電容:
負載電容CL1和CL2提供180°的相位滯后,應根據應用,使用的IC和頻率正確選擇這些值.如果CL1和CL2的值低于必要值,則高頻環路增益會增加,從而增加寄生振蕩的可能性.這特別有可能在厚度振動模式所在的4-5MHz附近這清楚地表明石英振蕩器頻率受負載電容的影響,當需要對振蕩頻率的嚴格公差時,應注意定義其值.如圖2.

下頁顯示的振蕩器電路是ECS標準測試電路.這些電路中使用的逆變器被廣泛接受為工業標準,因為它們的特性代表了同一系列(CMOS/HCMOS/TTL)中微處理器中的特性.當然,應用將使用不同的IC,并且可以預期,振蕩器電路特性將因IC而異.通常,這種變化可以忽略不計,并且可以簡單地通過將處理器分類為CMOS,HCMOS或TTL來選擇陶瓷晶振部件號.鑒于標準ECS陶瓷諧振器在下頁中對測試電路進行100%頻率分類,因此相對容易將我們的標準電路的振蕩頻率與客戶指定電路的振蕩頻率相關聯.例如,如果使用的微處理器是頻率為4MHz的Motorola 6805,那么正確的ECS部件號將是ZTA4.OMG(頻率分類到CD4O69UBECMOS測試電路).電路參數應選擇如下:

除上述用途外,陶瓷諧振器廣泛用于IC用于語音合成和時鐘生成.對于一般的定時控制應用,振蕩頻率通常由用戶根據IC制造商推薦的工作頻率范圍選擇.用給定的IC選擇這個頻率將決定什么電路值和哪個陶瓷諧振器是合適的.選擇壓電陶瓷晶振部件號時,請聯系您當地的ECS銷售代表.如前所述,陶瓷諧振器有許多應用.一些更具特定應用的振蕩器電路要求為該應用和IC開發獨特的陶瓷諧振器.
正在載入評論數據...
相關資訊
- [2020-12-28]愛普生為SMPTE292,424標準的高清攝像機搭配合適的晶振產品
- [2019-10-07]美國特蘭斯科TRANSKO晶振的歷史和質量保證
- [2019-08-31]最新的OCXO100MHZ石英振蕩器未來的應用
- [2019-08-19]CRYSTEK的晶體振蕩器推出全新的5x7SMD
- [2019-08-16]新的LVPECL差分時鐘石英晶振和VCXO石英振蕩器
- [2019-08-09]進口晶振FOX晶振應用的不同行業尺寸全方位滿足供應
- [2019-08-08]擴頻晶體振蕩器可以降低產品輻射的原理
- [2019-02-27]振蕩器缺乏熱滯后和回歸的可重復性